Vuxenpsykiatrin föreslås samlas i en verksamhet

Det här är en arkiverad äldre nyhet. För aktuella nyheter, gå till Aktuella nyheter.

NU-sjukvårdens vuxenpsykiatri är idag indelad i tre verksamhetsområden. Nu föreslås vuxenpsykiatrin organiseras i en samlad verksamhet. Det är ett av flera steg för att utveckla vuxenpsykiatrin i NU-sjukvården.

NU-sjukvårdens vuxenpsykiatri har flera utmaningar. Dels saknas flera specialistläkare vilket gör att patienter ibland inte kan bli kallade till behandling eller uppföljning i den takt som är önskvärd. Dels har slutenvården stora utmaningar med att bemanna vårdavdelningar med sjuksköterskor.

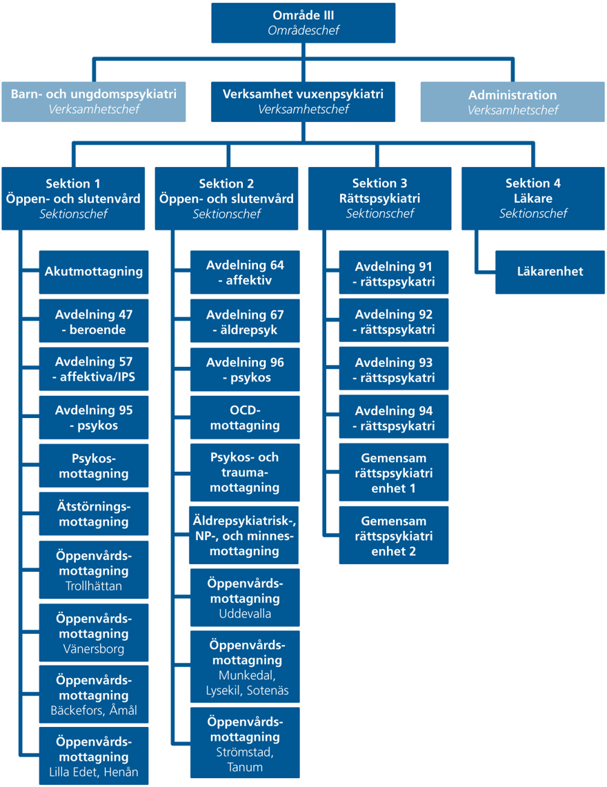
Idag är vuxenpsykiatrin indelad i tre verksamhetsområden; öppenvård, slutenvård samt läkare i ett tredje verksamhetsområde (administration). Den nya organisationen syftar till att ge en ökad samordning och bättre överblick med tätare samarbeten. Det ska skapa ett tydligare gemensamt fokus på vårdens innehåll, än vad som tidigare varit möjligt.

– Förslaget skapar möjligheter att påbörja en utvecklingsresa för att anpassa arbetssätt efter vårdens nutida och framtida behov, säger Majvor Martinsson, områdeschef för område III i NU-sjukvården. Vi ska ta tillvara och utveckla de samband och arbetssätt som idag fungerar väl samtidigt som vi ska minska upplevda och faktiska avstånd i nuvarande organisation.

Den nya organisationen föreslås delas in i fyra sektioner. Två sektioner består av en kombination av sluten och öppen psykiatri. En sektion utgörs av rättspsykiatri och läkarna organiseras i en fjärde sektion.

– Vi behöver en mer robust psykiatri i NU-sjukvården, säger sjukhusdirektör Björn Järbur. Den nya organisationen menar vi ger bra förutsättningar för det, men strukturen i sig löser inte alla utmaningar. Verksamheten ska utvecklas för att ge en god vård, främja bra arbetsmiljö och underlätta samarbete mellan alla professioner. De perspektiven ska också tas med i arbetet inför ett framtida Psykiatricentrum på NÄL.

Facklig samverkan samt beslut planeras under maj månad. Rekrytering av ny verksamhetschef genomförs under sommaren. Den nya verksamhetschefen får till uppgift att införa den nya organisationen till årsskiftet.

Skiss på förslaget till ny organisationsstruktur för vuxenpsykiatrin i NU-sjukvården.